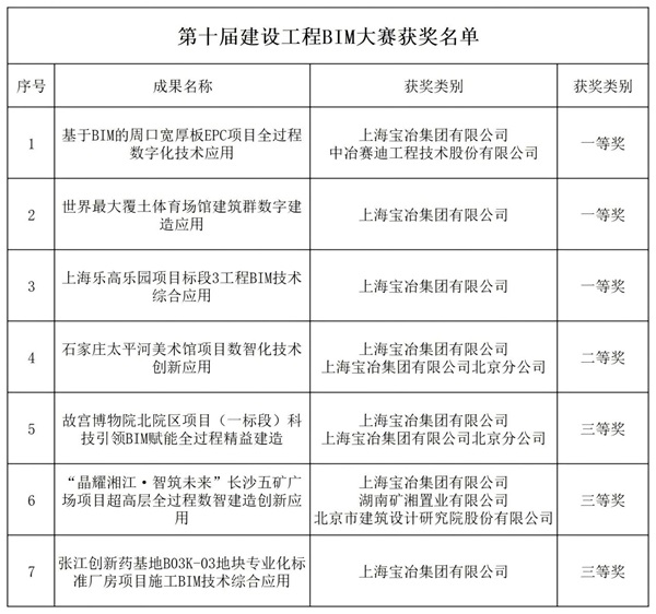
近日,中国建筑业协会正式发布第十届建设工程BIM大赛获胜名单,上海宝冶在本次大赛中再创佳绩,共获得一等奖3项、二等奖1项、三等奖3项,获奖数量和质量再创新高,位居中冶系统前列,充分展现了上海宝冶BIM技术高质量发展取得新成效。
由中国建筑业协会主办的中国建设工程BIM大赛作为国内BIM技术应用最高水准的BIM赛事,得到行业和社会的一致认可和高度评价,参赛成果充分展示了国内BIM技术的最高应用水平和前沿发展方向。
科技与数字化管理部、BIM中心对报奖资料进行了统一筛选、指导、审核及提炼,其中“世界最大覆土体育场馆建筑群数字建造应用”“上海乐高乐园项目标段3工程BIM技术综合应用”“基于BIM的周口宽厚板EPC项目全过程数字化技术应用”等3项成果荣获一等奖。
此次大赛是上海宝冶深耕数智建造技术应用的结果,获奖项目涵盖冶金建设、大型场馆、主题乐园、工业厂房、超高层等宝冶优势品牌,标志着BIM正从“项目加分项”变为“工程基本能力”,下一步,BIM中心将着力打造“BIM+AI”数字引擎,研发并引入智能分析、风险预警、决策优化等算法模型,实现对项目进度、成本、质量与安全的主动管控,强化公司在数字化工程领域的核心竞争力。
(信息来源: 科技与数字化管理部、BIM中心)
